The Dual Academy digitalization

Services: IT audit & digitalization, system architecture, process formalization, visual communication, IT vendor selection
“Duálna Akadémia” is a secondary and lifelong vocational education institution focused on technical disciplines, quality, and logistics. Inspired by the German dual-education model, it bridges formal learning with real-world practice, preparing students not only for employment but for life in the 21st century.
When Revolware entered the collaboration, the Academy had a strong mission, motivated staff, and growing ambitions. Yet behind the scenes, its IT landscape had evolved organically – ad-hoc solutions, outdated hardware, missing or invalid licenses, and a high reliance on tacit knowledge left much undocumented and uncoordinated. Key systems were disconnected, backups missing, and certification or invoice data at risk, creating potential financial and operational hazards.
Challenge
Duálna Akadémia faced the typical signs of rapid growth without centralized IT governance:
- Fragmented hardware and software ecosystem, pirated software, expired licenses
- Missing central evidence of devices, licenses, and historical student or staff data
- Unbacked critical data, certificates, and invoices, risking penalties up to €1,000,000
- Ad-hoc, individual-dependent processes rather than sustainable workflows
- Disconnected systems, unclear ownership, and informal “tacit knowledge”
- No clear ownership of hardware devices, active software or digital processes
- No centralized procurement records for hardware and software, including printers, smart learning bords and projectors
- Three different vendor-locked IT support suppliers without clear SLAs or responsibility boundaries
This environment slowed administration, increased operational risk, and limited scalability—despite the Academy’s ambitions and high-quality staff. To better understand the student, teacher and employee perspective, we also created and distributed an online form to collect feedback on their experience. We aspired to figure out what was working, what was missing, and what they wanted to see improved. This feedback played a key role in shaping the system design and helped us ensure the final results supported both faculty and student needs.

Our Approach
Revolware treated the project as a multi-phase digital formalization and stabilization effort, combining technical work, process design, human-centered change management and onsite process support. Some of our activities included:
- IT Sanitation & Audit
- Backed up all critical data, invoices, and certificates
- Mapped all hardware, software, licenses, and operating systems
- Identified hidden dependencies, inefficiencies, and risks
- Cleaned up system and physical clutter, replacing ad-hoc fixes with reliable foundations
- System Specification & Governance Design
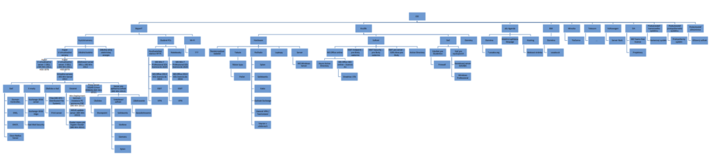
- Defined IT priorities and realistic roadmap for growth
- Created a structured “competency tree” of systems, ownership, and responsibilities
- Expanded RFP documentation and clarified operational vs. project responsibilities for a new procurement tender
- Centralized planning for integrations, security, mobile, warehousing, and document signing
- Formalization: Evidence, Processes & People
- Established centralized records of devices, licenses, and assignments
- Standardized handover, procurement, and training workflows
- Recruited and trained student brigadiers, integrating them into operational processes
- Introduced digital signatures and archiving for certificates, documents, and alumni data
- Tools & Platform Evaluation
- Assessed EduPage (aSc) for scheduling and communication
- Explored Microsoft 365 and cloud migration for scalable operations
- Prepared implementation plans with long-term operability as a priority
- Visual Communication & Internal Culture
- Developed infographics, animated screensavers, and illustrated usage guidelines
- Aligned communications with the Academy’s identity, improving clarity and confidence
- Framed every change as a maturity upgrade: “punk-to-corporate,” higher-level organization without bureaucracy
Impact
By the end of the collaboration, Duálna Akadémia achieved:
- A clear, documented overview of its IT ecosystem and responsibilities
- Reduced operational risk with formal processes, saving over €1,719/month and reducing overtime by €1,500/month
- Financial stabilization, with long-term budget planning for hardware and operations (€170,080 secured)
- Data safety, including backups of invoices, certificates, and alumni information
- A cultural shift from reactive IT firefighting to proactive, system-based thinking
- Teachers and students could easily track class schedules and application statuses
- The renewed system licenses and tech upgrades reduced friction and downtime
- One official IT vendor with a time-limited and precise SLA
- Clear IT policy documents and visually mapped processes integrated into employee contracts and onboarding
- School’s IT students structurally involved in the processes of the digitalization of their school
- The infographics, screensavers, and structured visual assets gave the Academy a clearer way to communicate vital safety protocols, turning dense regulatory requirements into engaging, glanceable content for every student and teacher
- Most importantly, these changes contributed to a smoother learning experience and a more focused atmosphere in the classroom
A new, custom-built database was developed to centralize teacher and administrative information, ensuring everything from course assignments to staffing needs was easy to manage.
This was more than a technical upgrade—it was a transformation toward maturity, sustainability, and scalable growth. Invisible improvements became visible: explicit processes replaced tacit knowledge, risk was mitigated, and the Academy gained the foundation to grow confidently into the future.

Want to help with digitization of your company?
Drop us a line about your project via our contact form here!